After the full-scale invasion of Ukraine in February 2022, the GRU intensified its cyber operations. The research conducted by Mandiant, a leading cybersecurity company, elucidates the standardized five-stage approach of the GRU, integrating tactics...
Anthropic Publishes Report on Risks of the Claude Opus 4.6 Model
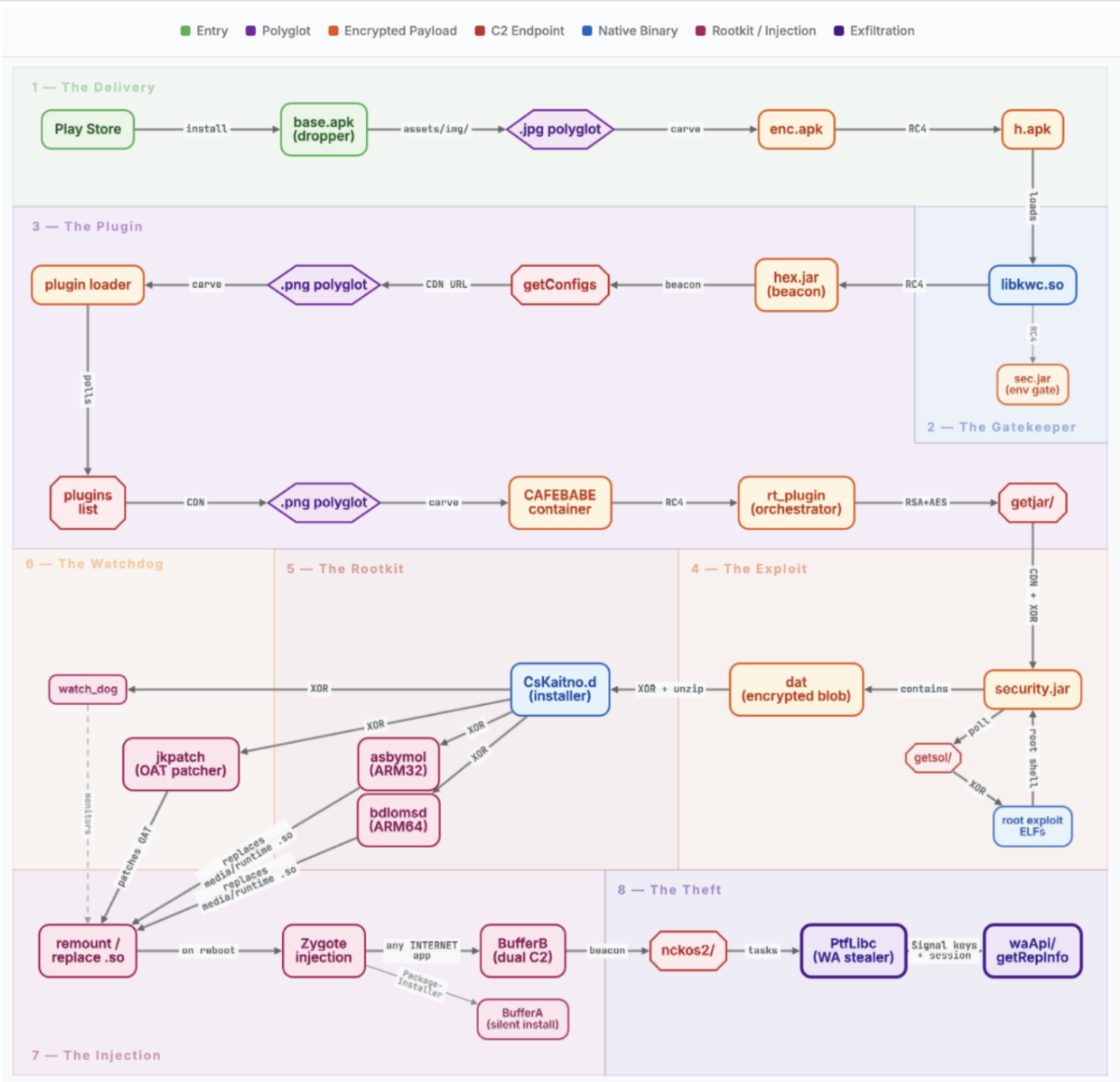
Anthropic has released a technical report assessing risks associated with its large language model, Claude Opus 4.6. The document focuses on evaluatin...
